All Courses
UGC NEW MEGAPACKS
UGC NET JUNE
UGC NET English
UGC NET Commerce
UGC NET Home Science
UGC NET Management
UGC NET Education
UGC NET Pol Science
UGC NET History
UGC NET Hindi
UGC NET EVS
UGC NET LAW
UGC NET Physical Education
UGC NET Economics
UGC NET Geography
UGC NET Computer Science
UGC NET Psychology
UGC NET Sociology
UGC NET Music
UGC NET December
UGC NET Sanskrit
UGC NET Urdu
UGC NET Philosophy
UGC NET SOCIAL WORK
JRF PREP
RPSC Assistant Professor
MP Assistant Professor
UGC NET Video Course
UGC NET Dual Edge
UGC NET Ayurveda Biology
UGC Exams Books Kit
Ph.D
Chhattisgarh SET
Haryana Assistant Professor
UGC WORKSHOP
UGC NET VISUAL ARTS
Home
Verbal Reasoning
Series
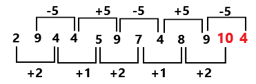
Which of the following numbers will replace the question mark (?) in the given number series? 2, 9, 4, 4, 5, 9, 7, 4, 8, 9, ?
Question
Which of the following numbers will replace the question mark (?) in the given number series?
2, 9, 4, 4, 5, 9, 7, 4, 8, 9, ?
A.
10, 9
B.
9, 4
C.
9, 9
D.
10, 4
Solution
Correct option is D
Given:
2, 9, 4, 4, 5, 9, 7, 4, 8, 9, ?
Thus, the correct answer is (d)
Free Tests
Free
Must Attempt
RRB NTPC: Exam Day Based (Graduation) Mock 1
English
100 Questions
100 Marks
90 Mins
Attempt now
English
Free
Must Attempt
Making of the Constitution
English
10 Questions
10 Marks
5 Mins
Attempt now
English
Free
Must Attempt
Books and Authors
English
10 Questions
10 Marks
6 Mins
Attempt now
English
View More
Access ‘RRB Group D’ Mock Tests with
60000+ Mocks and Previous Year Papers
Unlimited Re-Attempts
Personalised Report Card
500% Refund on Final Selection
Largest Community
BUY NOW
341k+ students have already unlocked exclusive benefits with Test Prime!
Suggested Test Series
RRB NTPC Graduate (CBT 1 + CBT 2 + Psycho) 2025-26 Mock Test
RRB NTPC Graduate (CBT 1 + CBT 2 + Psycho) 2025-26 Mock Test
736 Tests
+ 2 Free Tests
RRB Section Controller 2025-26 Mock Test
RRB Section Controller 2025-26 Mock Test
178 Tests
+ 1 Free Tests
RRB ALP (CBT 1 + CBT 2 + Psycho) 2025-26 Mock Test
RRB ALP (CBT 1 + CBT 2 + Psycho) 2025-26 Mock Test
779 Tests
+ 3 Free Tests
RRB NTPC Under Graduate (CBT 1 + CBT 2) 2025-26 Mock Test
RRB NTPC Under Graduate (CBT 1 + CBT 2) 2025-26 Mock Test
941 Tests
+ 1 Free Tests
RRB Group D 2025-26 Mock Test
RRB Group D 2025-26 Mock Test
782 Tests
+ 2 Free Tests
View More
Access ‘RRB Group D’ Mock Tests with
60000+ Mocks and Previous Year Papers
Unlimited Re-Attempts
Personalised Report Card
500% Refund on Final Selection
Largest Community
BUY NOW
341k+ students have already unlocked exclusive benefits with Test Prime!
Suggested Test Series
RRB NTPC Graduate (CBT 1 + CBT 2 + Psycho) 2025-26 Mock Test
RRB NTPC Graduate (CBT 1 + CBT 2 + Psycho) 2025-26 Mock Test
736 Tests
+ 2 Free Tests
RRB Section Controller 2025-26 Mock Test
RRB Section Controller 2025-26 Mock Test
178 Tests
+ 1 Free Tests
RRB ALP (CBT 1 + CBT 2 + Psycho) 2025-26 Mock Test
RRB ALP (CBT 1 + CBT 2 + Psycho) 2025-26 Mock Test
779 Tests
+ 3 Free Tests
RRB NTPC Under Graduate (CBT 1 + CBT 2) 2025-26 Mock Test
RRB NTPC Under Graduate (CBT 1 + CBT 2) 2025-26 Mock Test
941 Tests
+ 1 Free Tests
RRB Group D 2025-26 Mock Test
RRB Group D 2025-26 Mock Test
782 Tests
+ 2 Free Tests
View More
Similar Questions
1)
Find the value of 'x' in the following number series :
1, 2, 4, 4, 7, 6, 10, 8, x, 10, 16, 12.
2)
Find the next term of the series
2, 8, 26, 80, ___
3)
Choose the correct alternative that will continue the same pattern and replace the question mark (?) in the given number series.
6, 24, 60, 120, 210, ?
4)
Choose the correct alternative that will continue the same pattern and replace the question mark (?), in the given number of series.
3, 5, 10, 14, 17, 23, 24, ?
View More
Our Plans
Months
BUY NOW
Chat With Us