Correct option is D

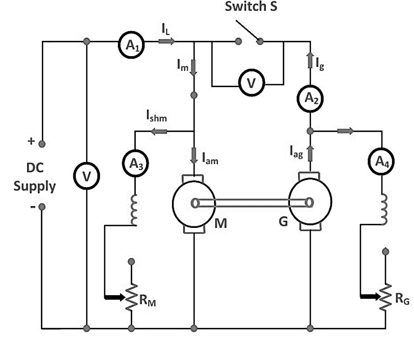
· The Hopkinson test, also known as the back-to-back test, is used to determine the efficiency of two identical DC machines (one operating as a motor and the other as a generator).
· In this test, the two machines are mechanically coupled and electrically connected in such a way that the power generated by one machine (generator) is used to drive the other machine (motor).
· The power drawn from the main supply is primarily to compensate for the losses in both machines, which include copper losses, iron losses, friction, and windage losses.